安庆市建筑技工学校欢迎您! 教育培训鉴定 造就建设人才
当前位置: 首页 > 工作动态 > 通知公告

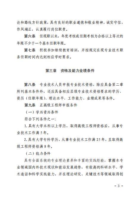
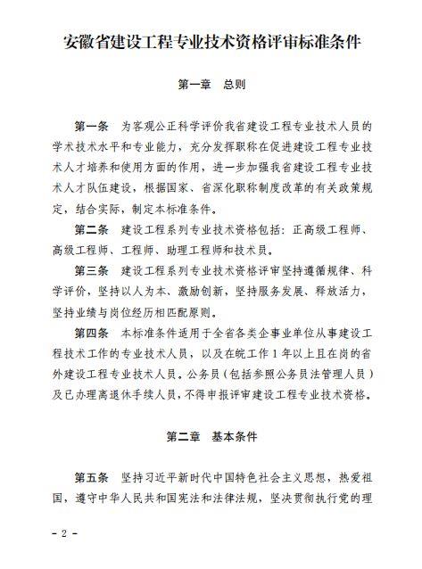
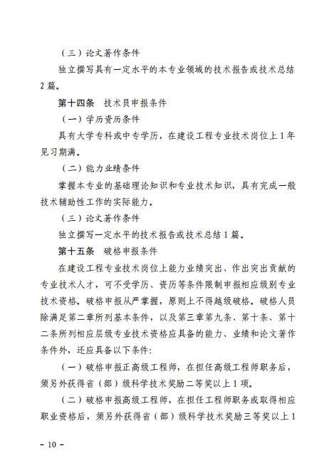
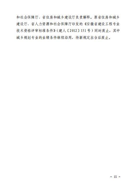
建人〔2019〕87号 安徽省建设工程职称评审条件

2019/8/13 0:00:00 人评论

相关资讯

    暂无相关的数据...

共有条评论 网友评论

验证码: 看不清楚?
    0556-5512376 5542100
    在线报名